学校以立德树人为根本任务,围绕高质量人才需求,以学生发展为中心,以系统化思维探索应用型人才培养模式,在专业建设中融入现代行业、企业标准,积极推进一流本科专业、特色专业、重点专业和综合改革试点专业等优势专业建设,增强专业综合实力,提升专业人才培养质量。
药学专业以服务于粤港澳大湾区大健康产业为目标,培养德智体美劳全面发展,具有国际视野、创新精神与突出实践能力的专业应用型人才。
自创办以来,药学专业始终坚持以培养应用型药学专业人才为主线,强化实践能力培养,在新医科建设背景下,继续加大实验实践课程比重,将选修课程模块化,增设医学类选修课、临床药学类应用型课程以及综合性实验课程项目等,主动适应新医科建设的要求,努力为湾区培养服务大健康领域的应用型药学专业人才。

构建“家-校-院-企”协同育人模式。专业开设“创新、创业、创意”课程及多种实验实践实训课程,系统整合“家庭、学校、医院、企业”等校内外资源,对学生开展基本素质、基本技能、专业技能和创新能力等方面的培养。

以“家-校-院-企”协同实践教学体系为依托、构筑“三全五育”应用型药学人才培养模式
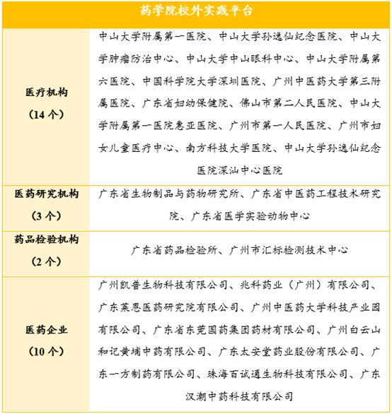
多维度建设实践教学资源,强化培养学生实践能力。专业与中山大学附属医院、大型医药研发公司、医药研究机构、药品检验机构携手,建设了29家实习实践基地;在校内,建设了大学生创新实验室、药用植物园,构建包含有机化学、药物化学、天然药物化学、药物分析、药剂学(工厂实训)、医院药学(医院静配实训)等综合性的虚拟仿真实验示范中心与线上课程资源。


药学院学生实验操作风采

药植园实地授课
专业重视培养学生的国际视野,积极开展国际合作,拓展优质教学资源,构建 “四位一体”、有机融合、层次分明、比例协调的课程体系,并且在课程内容设置中体现国际化、实用性及前瞻性;与中山大学、澳大利亚昆士兰大学等国内外知名高等院校进行合作办学,提升人才培养的国际竞争力。

澳大利亚昆士兰大学Peter James Little教授与药学院曹颖男教授、钟春燕副教授同堂授课
引育并举,打造高质量师资队伍。专业依托重点学科医学背景,经过多年的建设,已形成了一支结构基本合理、素质优良、能满足“复合型、应用型”人才培养要求的稳定的专兼结合的专业教学团队。
升学就业成绩卓然。近五年,专业毕业生就业率平均达到93%以上,就业质量高、专业对口率高。培养的学生具备“职业道德优、适应面广、适应能力强”的专业优势,受到用人单位的广泛好评。同时,研究生升学率位居全校前茅,近五年升学率平均达7.13%,2021年升学深造率达10.4%,录取院校包含中山大学、南方医科大学等“双一流”、985、211类国内重点高校,及澳大利亚昆士兰科技大学等国际知名院校。

资料来源:药学院